当前位置:首页 > 资讯动态 > 先进动态

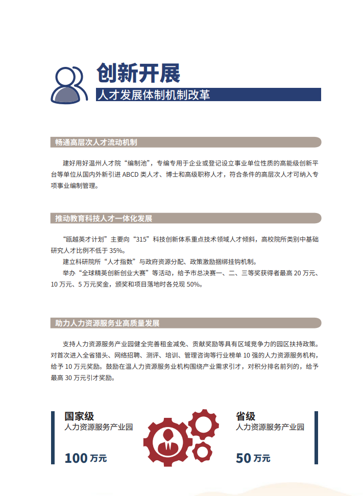
《关于大力实施“瓯越英才计划”高水平建设区域重要人才中心和创新高地的40条意见》4.0

发布时间:2025-06-20       来源:管理员       阅读次数:8034 次


最新资讯

2026年教育科技人才一体改革发展典型案例|鹿城区——打造“全国研发、温州验证、全域转化”概念验证中心建设新范式

2026-05-19

产学研双向奔赴!多家知名院校企业到访我院,联动探索发展新路径

2026-05-14

告别“盲猜”!我院科研团队发布“小憩-头痛陪伴助手”,让偏头痛预测有“数”可依

2026-05-11

鹿城区:探索“一体化”全链条协同机制,破解科技成果转化难题

2026-05-09

配方语言模型+机器人箱智造钙钛矿太阳能电池 Engineering

2026-04-17

省发展改革委体改处副处长林莺莺赴中科先进技术温州研究院调研

2026-04-09

浙江安防职业技术学院党委委员、副校长温剑峰一行调研中科先进技术温州研究院

2026-04-03

拨投联动 | 中科先进技术温州研究院2026年度项目推介(第二期)

2026-04-02

升级亮相!中科先进技术温州研究院获批省级新质生产力科普体验馆

2026-03-31

广纳贤才:中科先进技术温州研究院2026年度招聘公告

2026-03-06

香港理工大学副校长曹建农一行调研中科先进技术温州研究院

2026-03-29

市数据局党组书记、局长孙祥光一行调研中科先进技术温州研究院

2026-03-27

以科技筑牢安全防线 虎穴科技入选省级新质应急救援力量重点培育名单

2026-03-24

科普育新苗 研学启新程——温州中学走进中科先进技术温州研究院

2026-03-23

省科技厅调研组莅临中科先进技术温州研究院调研指导

2026-03-20

关于拟推荐鲍朝辉同志申报2026年享受政府特殊津贴人员的公示

2026-04-14

金华市科技局党组书记、局长吕锋赴中科先进技术温州研究院调研

2026-03-03

颜延博士团队最新《IEEE Transactions on Consumer Electronics》收录论文

2024-08-13

省改革研究和促进中心高柏雄主任调研“拨投联动”机制改革推进情况

2024-09-05

浙江经视报道 | 鹿城:持续优化创新生态 激活发展新动能

2024-09-09

市委组织部副部长赵晓奔来我院专题调研

2024-09-12

再传佳音| 我院2个项目获2024年度温州市科协服务科技创新项目立项

2024-09-14

鹿城区委常委、副区长王坚来我院座谈,共谋智慧教育新篇章

2024-09-19

智创未来 | 中科先进技术温州研究院2024年度第四批项目路演

2024-09-26

市人大常委会徐育斐副主任一行来我院开展科技进步“一法两条例”执法检查

2024-10-08

区政协副主席王璋弟一行来我院调研座谈

2024-10-17

“揭榜挂帅”项目启动会 | “机器科学家”解锁纳米微晶数字智造

2024-10-17

中国科学院深圳先进院科学家走进温企(二)|从“匠心”到“智心”:柔性智造重塑产业新生态

2024-11-08

鹿城区人大常委会副主任胡向阳一行来我院调研

2024-11-22

区委副书记、区长张崇波来我院专题调研高能级创新平台建设工作

2024-12-05

陈清泉院士受邀来访中科先进技术温州研究院

2024-12-23

戴琼海院士考察中科先进技术温州研究院

2024-12-21

智创未来 | 中科先进技术温州研究院2024年度第五期项目路演

2024-12-27

中国科学院深圳先进院科学家走进温企(三)| 温州市鞋业大模型研发对接会在我院召开

2025-01-03

在温州看见创新中国丨鹿城:人工智能+,加出无限可能

2025-01-04

2024年度报告 | 愿新年的阳光照亮你的梦想

2025-01-06

市发改委副主任孙福国一行来我院调研参观

2025-01-10

鹿城区委书记白洪楞来我院走访慰问

2025-01-17

张振丰调研科创平台建设:推动“一港五谷”向新攀高竞相发展

2025-02-06

市科技局局长顾威一行赴我院调研座谈

2025-02-12

聚焦数字赛道 赋能智慧医疗 | 省卫健委在我院召开医学人工智能研发与应用专题座谈会

2025-02-14

温州市中西医结合医院副院长黄一睿来我院走访交流

2025-02-19

鹿城区高能级科创平台和大孵化器集群建设推进会在我院召开

2025-02-25

加拿大工程院院士钟志勇来我院座谈交流

2025-03-12

龙港市党政代表团赴中科先进技术温州研究院考察调研

2025-03-19

交流互鉴 合作共赢 | 鹿城区高层次人才联谊活动在我院圆满举行

2025-04-03

九三学社鹿城区基层委员会来中科先进技术温州研究院调研

2025-04-08

龙湾区党政代表团来中科先进技术温州研究院考察

2025-04-12

深温协同 共创新高 | 中国科学院深圳先进技术研究院刘陈立院长莅临指导

2025-04-20

湖北省宜昌市西陵区考察组来我院参观调研

2025-04-23

温州市人力社保局党组成员、副局长黄万华率队来我院专题调研

2025-04-23

瓯海区党政代表团来中科先进技术温州研究院考察

2025-04-24

多方联动共探创新!温州市高能级研究院齐聚中科先进技术温州研究院调研交流

2025-04-28

【政府头条】温州先进院以耐心资本破“达尔文之海”,助力民营经济高质量发展创新鹿城

2025-05-10

数聚健康·智创未来 | 中科先进技术温州研究院亮相2025年“数据要素×医疗健康”数享会

2025-05-17

聚焦科技创新 深化党建实践 | 温州市委党校培训班走进中科先进技术温州研究院

2025-05-22

拨投联动 | 中科先进技术温州研究院2025年度项目推介(一)

2025-05-23

拨投联动 | 中科先进技术温州研究院2025年度项目推介(二)

2025-05-26

矢志创新发展 建设科技强城 ——2025年 “全国科技工作者日” 鹿城主场活动启幕

2025-03-02

【媒体报道】无问西东,只为超级飞手的“黄埔军校”——虎穴科技开拓无人机教培新空域

2025-05-29

瑞安市党政代表团考察调研中科先进技术温州研究院

2025-05-31

天目山实验室调研团赴中科先进技术温州研究院考察交流

2025-06-19

【媒体报道】八大行动激发向“新”力!鹿城实施大孵化器集群建设新计划

2025-06-27

温州市医学人工智能产品应用及推广座谈会在我院召开

2025-07-08

市科技局党委书记钱素文调研中科先进技术温州研究院

2025-07-10

拨投联动 | 中科先进技术温州研究院2025年度项目推介(三)

2025-07-24

拨投联动 | 中科先进技术温州研究院2025年度项目推介(四)

2025-07-25

七月流火,研究院迎来温柔焕新......

2025-07-29

愿以寸心寄中华 | 中科先进技术温州研究院组织集体观礼九三阅兵

2025-09-03

张文杰调研中国(温州)智能谷建设和低空经济发展

2025-09-08

张加波专题调研“一港五谷”协同创新发展情况

2025-09-12

中科先进技术温州研究院AI+材料合成概念验证中心项目征集公告

2025-09-13

乐清市党政代表团赴中科先进技术温州研究院考察

2025-09-17

加拿大工程院院士姚智伟到访中科先进技术温州研究院

2025-09-28

张崇波调研科技创新驱动产业升级工作

2025-10-15

中国科学院深圳先进院科学家走进温企(四)| 李英田博士团队赴温开展技术交流

2025-10-18

乐清市委常委、副市长叶序锋率考察组赴中科先进技术温州研究院考察调研

2025-10-21

舟山市科技局考察调研“拨投联动”新模式

2025-12-02

乘红船破浪 赴时代征程 —— 中共中科先进技术温州研究院支部2025年工作总结

2025-12-30

国网浙江电科院携温州供电公司与我院共话电力高质量发展

2025-12-29

2025年度报告 | 举杯共饮灿烂霞光

2025-12-31

为创新全程护航!鹿城推出“拨投联动+二次救济”保险新模式

2026-01-04

拨投联动 2.0 !鹿城伙伴基金计划重磅启幕

2026-01-26

医数融合,智创健康新未来!温州医疗数据集建设数享会在我院圆满举办

2026-01-23

2025温州科创高端对话:院士献策 跨界融合 助力地方发展创新鹿城

2025-10-25

国际院士科创中心(温州中心)落地鹿城!这场人工智能盛会硕果盈盈→

2025-10-27

拨投联动 | 中科先进技术温州研究院2025年度项目推介(五)

2025-10-30

拨投联动 | 中科先进技术温州研究院2025年度项目推介(五)

2025-10-30

强强联合!中科先进技术温州研究院携手旭辉健康打造新时代医学人工智能联合实验室

2025-12-02

新春第一会·硕果满枝头!中科先进技术温州研究院赋能鹿城创新发展

2026-01-05

科研成果“摆上货架”中国科学院深圳先进技术研究院成果超市(温州专区)营业中,310项黑科技对外展示→

2026-01-06

拨投联动 | 中科先进技术温州研究院2026年度项目推介(第一期)

2026-01-08

区委书记张崇波开展“新春走基层 共促开门红”活动

2026-02-24

喜讯!中科先进技术温州研究院入选“温州新质生产力科普馆”

2025-09-01

喜报 | 我院中榜2024 年温州市重大科技创新攻关项目

2024-09-11

喜报 | 我院拨投联动项目入围市健委“数据要素×医疗健康”揭榜攻关

2024-12-12

喜报 | 我院获2024年温州市新型研发机构认定

2024-12-26

全市唯一!中科先进技术温州研究院喜摘省级科技转化“双子星”荣誉

2025-04-11

喜报 | 中科先进技术温州研究院获「年度鹿城区优秀阅读团队」表彰

2025-04-24

喜报 | 2025年全市首批!中科先进技术温州研究院入选概念验证中心

2025-09-08

捷报频传|“来温州·创未来”2025全球精英创新创业大赛总决赛落幕,我院引进项目全部获奖!

2025-12-05

喜报!中科先进智造园孵化器入选市级孵化器

2025-10-17

喜报 | 全国智慧医保大赛一等奖!以数智之力重塑DRG2.0数据质控范式

2025-12-09

孵投贷共舞,鹿城打出科技金融赋能孵化“组合拳”

2026-01-26

《关于大力实施“瓯越英才计划”高水平建设区域重要人才中心和创新高地的40条意见》4.0

2025-06-20

来智谷 创未来——中国(温州)智能谷2024人工智能产业技术交流会暨智能谷新质生产力企业集中入驻仪式举行

2024-07-07

温州医科大学附属第二医院与本院全民健康研究中心携手探索医学人工智能新未来

2024-07-05

思想烘培场| 中科大厦“人才咖啡厅”正式投入运营

2024-06-24

中科先进技术温州研究院召开2023年度工作总结暨2024年度工作进展座谈会

2024-06-21

国际联合实验室研讨会暨智慧能源论坛会议在我院召开

2024-05-28

北京市大兴区委副书记、区长刘学亮一行莅临我院调研交流

2024-05-23

中科先进技术温州研究院受邀参加“瓯江论数 数安中国”2024中国数据安全发展大会

2024-05-18

区人大常委会主任贾焕翔率队调研楼宇经济发展工作

2024-05-14

九三学社温州市委会调研中科先进技术温州研究院

2024-05-08

喜报!中科先进技术温州研究院荣获市2023年度推动经济稳进提质工作先进集体

2024-04-30

市科技局党委委员、副局长项晓东率队调研指导我院科技工作

2024-04-27

全民反诈 你我同行 | 中科先进技术温州研究院开展反诈安全宣传讲座

2024-04-25

我院助力科技局“科技下乡增动力,品质提升促强城”活动

2024-04-23

吕伯军专题调研“三支队伍”建设工作

2024-04-19

日本工程院院士张峻屹一行访问中科先进技术温州研究院

2024-04-12

区委常委、统战部部长陈军苹一行来我院调研指导

2024-03-21

欧洲科学院院士金耀初一行调研中科先进技术温州研究院

2024-02-28

洞头区副区长李正军一行前来参观调研中科先进技术温州研究院

2024-03-07

赵海涛博士课题组研究成果喜登化学顶刊《Angew》!

2024-02-23

我院荣登鹿城区实施“强城行动”暨经济高质量发展动员大会光荣榜!

2024-02-22

市委组织部副部长、市委人才办专职副主任朱启仁来我院实地考察“人类疾病动物模型服务平台”项目

2024-01-19

鹿城区委副书记、政法委书记连正坚一行赴温州先进院开展科创平台调研工作

2024-01-17

滨江街道工委组织人大代表团赴温州先进院视察

2024-01-15

鹿城区委书记白洪楞一行莅临温州先进院调研指导

2024-01-05

香港中文大学讲席学者教授、加拿大工程院院士李晨钟一行来我院参观调研

2023-12-25

CAIDIC 2023|首届中国人工智能数字创新大会“AI材料智造分论坛”在我院圆满落幕!

2023-12-17

市退役军人促进会赴中科先进技术温州研究院参观学习

2023-12-15

科创赋能 人文添彩 |中科先进技术温州研究院与绣山中学签署科技育人项目合作协议

2023-11-23

我院受邀参加平阳县宠物智能家电芯片研发调研座谈会

2023-11-22

智慧能源系列讲座06:针对药物设计的人工智能算法研究进展

2023-11-22

新纪元 无止境|温进院正式加入智能科学家生态联盟

2023-11-10

市科技局党委副书记朱勇敏一行到访中科先进技术温州研究院座谈交流

2023-11-09

智慧能源系列讲座05:石墨烯生长机理的理论研究

2023-11-09

温州天使基金“走进温州院”投融资路演活动在温州先进院举行

2023-10-18

智慧能源系列讲座04:可持续发展需要利用可再生资源的智能解决方案

2023-11-06

智慧能源系列讲座02:柔性钙钛矿产业化应用研究

2023-10-12

大会动态05:聚焦慢病与营养干预分论坛

2023-09-08

大会动态04: 聚焦产业前沿,温州先进院举办第三批科创项目路演

2023-09-06

市科技局党委书记赖颖访问中科先进技术温州研究院

2023-09-06

大会动态03 · 关注领域动向,呵护妇幼健康

2023-09-06

大会动态02:多维度拓展学科边界,分论坛聚焦未来全民健康

2023-09-05

大会动态01:世界专家齐聚新材料与装备分会场,探索学科融合及技术转化应用

2023-09-04

温州首家天使投资基金落地运营!撬动民间资本流向高新产业

2023-09-03

院士齐聚,赋能温州·2023新材料与全民健康创新发展研讨会今日开幕!

2023-09-02

北华航天工业学院计算机学院党委书记贾振华教授一行来访中科先进技术温州研究院

2023-08-22

鹿城区人大常委会副主任吴晓贵一行赴中科先进技术温州研究院考察调研

2023-08-17

智慧能源系列讲座预告:超快瞬态吸收和荧光光谱在开发新型光电材料中的应用

2023-08-11

张崇波赴中科先进技术温州研究院开展“三服务”工作

2023-07-21

湖北省利川市招商局局长黄代双一行来访中科先进技术温州研究院

2023-07-17

鹿城区委组织部副部长滕将华访问中科先进技术温州研究院

2023-07-13

市侨联组织:我院青年赴约“端午雅集”,拈花听琴,品味瓯越传统

2023-06-19

中国农机院新材料所书记汪瑞军一行访问中科先进技术温州研究院

2023-06-14

我院正式入驻中科先进技术温州研究院大楼

2023-06-12

鹿城科技周 · 温州先进院与中科院合肥物质院、温州企业界嘉宾开展科研创新交流

2023-05-25

【青年有为·温州突围】温州先进院祝贺中国计算机学会青年精英大会于鹿城区盛大开幕

2023-05-18

中科先进技术温州研究院获批浙江省博士后工作站

2023-05-09

全国首创!温州试点“拨投联动”机制,闯出科技成果转化新路

2024-02-06

聚焦楼宇经济,助力产业升级 | 中科先进技术温州研究院获鹿城区“招商大使”殊荣

2023-07-27

温州先进院颜延博士科研团队在生物医学工程交叉领域再出新成果

2023-06-16

瓯江实验室党委副书记余安江一行来访中科先进技术温州研究院参观交流

2023-06-13

鹿城区大孵化器党建联建启动,中科先进技术温州研究院授牌“联建单位”

2023-05-23

【智创未来】2023中科先进技术温州研究院第二批科研项目路演成功举办!

2023-05-05

【创新驱动发展,科技引领未来】鹿城区政协主席周基斌调研中科先进技术温州研究院

2023-04-20

中科先进技术温州研究院人才工作专项研讨会

2023-03-07

中科先进技术温州研究院揭牌!

2023-02-27

智创未来|温州先进院2023第一批科研项目路演成功举办!

2023-03-02

媒体竞相报道!全市首家天使基金落地运营,助力科创项目顺利签约

2023-09-04

市委改革办常务副主任梁彬一行来我院专项调研“拨投联动”机制创新成果

2024-06-27

赵海涛团队JMI研究论文 | 数据驱动钙钛矿带隙数据库构建及其相偏析研究

2024-07-02

智创未来 | 中科先进技术温州研究院举办2024年度第三批项目路演

2024-07-09

《浙江日报》点赞:鹿城创新“拨投联动”模式为早期科技型创业项目提供资金支持 让市场不敢投的项目有机会成长

2024-07-10